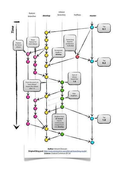
团队开发中,遵循一个合理、清晰的 Git 使用流程,是非常重要的。否则,每个人都提交一堆杂乱无章的 commit,项目很快就会变得难以协调和维护。下图是比较常规的 Git 使用规范流程,这能适合绝大多数团队开发的需求,推荐你们也这样使用。

1. 分支管理

主分支 Master:首先,代码库应该有一个、且仅有一个主分支。所有提供给用户使用的正式版本,都在这个主分支上发布。
开发分支 Develop:主分支只用来分布重大版本,日常开发应该在另一条分支上完成。我们把开发用的分支,叫做 Develop。
临时性分支
功能分支 : 为了开发某种特定功能,从 Develop 分支上面分出来的。开发完成后,要再并入 Develop,功能分支的名字,可以采用 feature-*的形式命名。
预发布分支 : 指发布正式版本之前(即合并到 Master 分支之前),我们可能需要有一个预发布的版本进行测试,预发布分支是从 Develop 分支上面分出来的,预发布结束以后,必须合并进 Develop 和 Master 分支。它的命名,可以采用 release-*的形式。
修补 bug 分支:软件正式发布以后,难免会出现 bug。这时就需要创建一个分支,进行 bug 修补。修补 bug 分支是从 Master 分支上面分出来的。修补结束以后,再合并进 Master 和 Develop 分支。它的命名,可以采用 fixbug-*的形式
2. 新建分支
Master 分支不允许进行开发,所有的开发相关操作都必须基于 develop 分支。
# 获取主分支最新代码
git chekcout master
# 新建develop分支进行开发
git checkout -b develop3. 提交分支
分支修改后,使用 commit 提交修改。
# add 所有新增的文件
git add --all
# 提交更新, 每次提交必须写增加的东西和修改内容,保证协同开发是其他看到代码就能知道你做了什么
gti commit -m "first commit"4. 推送到远程仓库
commit 之后,其实代码还在本地仓库,这时我们需要将本地版本与 git 远端仓库进行同步
# 推送到远程develop分支
git push origin develop5. 合并分支
当代码提交到远端 develop 分支后,应该让别人进行代码 review 和测试,确认无误后,合并到 Master 分支,完成开发。